临近毕业,为帮助全体毕业生正确有效的完成就业填报系统,小编现将就业系统填报具体流程分享如下,请各位毕业生依照流程尽快完成就业系统的填报工作,顺利毕业等级与毕业档案的派遣任务。
三方协议填写
第一步
第二步
第三步
填写注意事项:
1.笔记清晰、不得自行涂改。
2.个人信息栏目必须由毕业生本人填写,应聘意见必须表述为上图所示,完整的语句,且需本人签名。
3.协议书内容必须完整,毕业生情况及意见栏不能有空,用人单位信息需详细正确。
4.没有用人权且学生要求去就业地报到的需要用人单位所在地档案托管部门公章。
5.协议书中“毕业生信息”和“用人单位信息”字迹不得相同。本人电话和单位联系人电话不能相同,协议书中不得出现“见习”、“实习”字样。
6.协议书在就业中心盖章后必须给就业中心留存一份,后期学校将依据协议书原件和网上签约派遣信息去省教育厅派遣和换发报到证。
特别提示:为确保毕业生顺利就业,不影响用人单位正常工作,《就业协议书》应在双方签字、盖章后应迅速完成学院、学校审核盖章手续。毕业生如出现造假、涂改或故意拖延时间、隐瞒事实等情况,学校将其报到证派回生源地,不予改派!
就业系统签约信息填报
01
登录陕西理工大学官网(),点击“招生就业”栏目后离职证明公章上没有数字,选择“就业服务”端口。
02
选择学生登录端口,进入“就业系统”填报界面
03
输入账号密码(账号为学生本人学号,初始密码为6个6),进入就业系统填报界面,选择“就业服务“栏目,进入“签约派遣登记”界面。
04
进入“签约派遣等级”界面后,选择毕业去向。(特别提示:凡是以签订学校三方协议的形式就业的学生,统一选择“签订就业形式就业”
05
填报就业信息
(1)签订就业形式就业
补充说明:
A.签约单位:必须填写用人单位全称(以三方协议上就业单位公章上的名称为主)。
B.社会统一信用代码:为一组长度为18位的数字代码,即单位营业执照编码。
C.单位行业:根据你所签订单位类别进行选择。
D.单位所在地和签约时间:以三方协议上填写的时间和地址为主。
E.工作职务:应与上方填写的单位行业相匹配。
F.单位联系电话:区号-座机号码
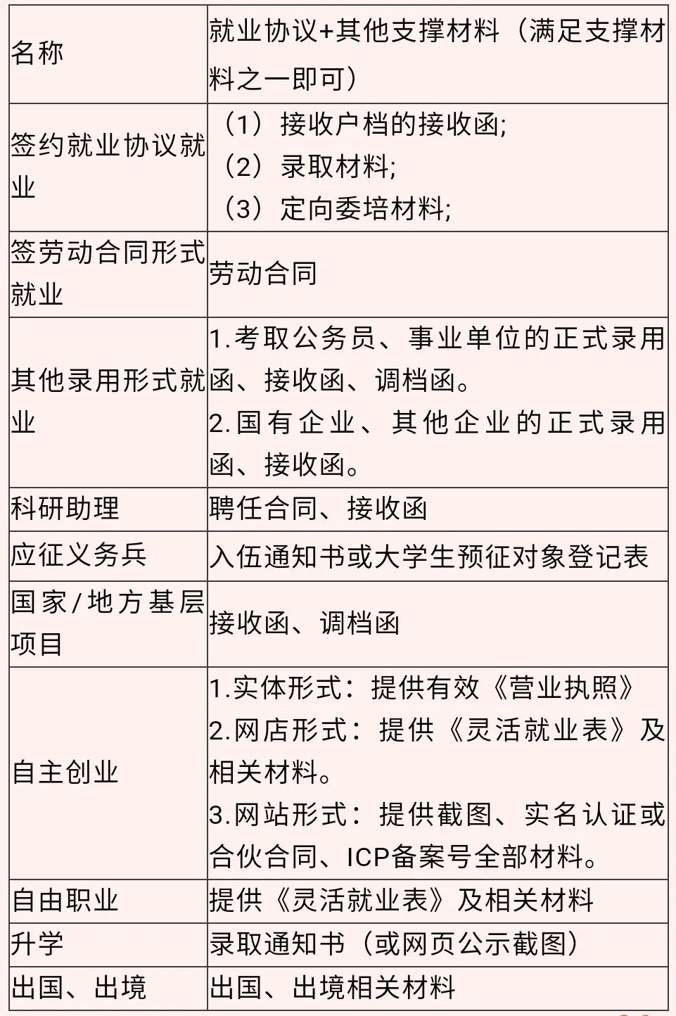
(2)其他形式就业需提交材料一览表
06
派遣信息填报
完成签约信息填报后,必须填写“派遣信息”,派遣信息为学生毕业后学籍档案的邮寄信息。学籍档案由学生在就业系统填报后,由学校统一密封寄出,因此,无论就业与否都需要进行派遣信息的填报。
填写说明:
(1)回生源地报道的毕业生必须勾选最上方的选项(方框内打钩),去就业地报到的学生无需勾选。
(2)报到证签往单位名称:去报道地报道的学生,派遣单位名称原则上和签约单位名称保持一致;若就业单位要求派至单位所在地人才中心或托管机构需出具书面材料;报到证抬头全称必须确保无误,且确认接收。
(3)报到证签往单位所在地:要求与三方协议上所盖就业单位公章上的单位名称为准,其他信息均需与三方协议相统一。
(4)特别说明:报到证派遣到单位还是生源地,由协议书签订情况而定。若毕业生签约的单位是大型国企或事业单位等有自主用人权的,《就业报到证》开具到用人单位,是否需其上级主管部门盖章的请咨询单位。若无用人自主权的(如外企、合资、民营等企业无法解决学生档案管理、户口关系),则需单位当地人才交流中心和人社局签署意见并盖章,才可派遣到用人单位;若需要派遣至单位所在地的人事或教育部门,需要出具相关部门证明材料,如XX人才中心同意接收档案的函件。
07
户档信息的填写
08
其他注意事项
若在就业系统填写过程中,就业双方约定的有其他协议事项,则在填写过程中约定内容不可留白。若无约定事项,则统一填写“无”。
报到证的发放、改派与补办
1. 报到证的发放
(1)《报到证》与毕业生档案同步流转,每位毕业生无论是否落实就业单位,均须领取《报到证》,逾期未领取造成的后果由毕业生本人承担。
(2)已或是就业单位的毕业生,按照用人单位要求签发《报到证》,若用人单位不接收档案,《报到证》签往生源地;未落实就业单位的毕业生,《报到证》签往生源地。
(3)本科考取全日制研究生者及政策规定不能发放《报到证》的情况,学校不为其签发《报到证》。
(4)报到证由就业中心根据毕业生提交的就业材料离职证明公章上没有数字,提交《报到证》并提交省教育厅签章后,由各学院统一发放。
2. 报到证的改派
(1)适用范围:毕业时没有签订工作单位的学生,改派期限是三年;毕业时签订工作单位的学生,改派期限是两年。
(2)每个毕业生只能办理一次改派。
(3)改派办理程序
毕业生提交改派材料→学院学生工作办公室审核→交回就业指导中心→学校统一前往陕西省教育厅申请核审、办理→毕业生凭身份证领取新报到证。
(4)改派所需材料
情况一:毕业时未签订工作,现须改派到就业单位。
A、原报到证原件;
B、新单位接收函或协议书(如果新签约的是私企,将学生的档案托管在人才中心,接收材料须加盖该人才中心的公章);
C、在我校就业信息网下载并填写“陕西理工大学毕业生改派(补办)报到证申请表”;
毕业生本人身份证复印件。
情况二:毕业时签订工作单位,现已离职或未报到,须改派到新就业单位
A、原报到证原件;
B、原单位解约函(或离职证明等);
C、新单位接收函或协议书(如果新签约的是私企,将学生的档案托管在人才中心,接收材料须加盖该人才中心的公章);
在我校就业信息网下载并填写“陕西理工大学毕业生改派(补办)报到证申请表”。
毕业生本人身份证复印件。
情况三:毕业时签订工作单位,现已离职,须改派回原籍
原报到证原件;
A、原单位解约函(或离职证明等);
B、在我校就业信息网下载并填写“陕西理工大学毕业生改派(补办)报到证申请表”。
C、毕业生本人身份证复印件。
情况四:毕业时签订工作单位,现仍在原单位就业,因档案、户口问题须改派回原籍
A、原报到证原件;
B、原单位出具的“同意自行处理毕业时档案、户口”的说明(或单位出具的不接收毕业生档案、户口的说明)。
C、在我校就业信息网下载并填写“陕西理工大学毕业生改派(补办)报到证申请表”。
毕业生本人身份证复印件。
(6)如毕业生已将原报到证原件交给原单位或原籍的人才市场,则必须将报到证原件从存放地取出;就业指导中心不具有拆封毕业生档案的权利,如以上材料封装在档案中,请务必协调具有拆封档案权利的原(新)单位或人才市场取出相关材料。
(7)改派材料须由本人交至就业指导中心就业指导与市场管理科。如本人不便来校办理(领取)手续,可提供委托书、毕业生本人及被委托人的身份证复印件,委托他人代办(领取)
3. 报到证的补办
(1)适用范围:补办报到证的期限为三年,逾期不能办理。
(2)《报到证》丢失补办,登报挂失的报纸(毕业生须在社会公开发行的政府机关报纸上,声明报到证丢失作废);
(3)在我校就业信息网下载并填写“陕西理工大学毕业生改派(补办)报到证申请表”。
(4)毕业生本人身份证复印件。
最后,请各位毕业生同学们,高度重视本次就业工作,积极通过各种方式与途径,参与各类岗位招聘,尽快实现自身就业,并完成就业系统的填报工作,顺利走好大学生涯的最后一步,谢谢大家!
陕西理工大学党委学生工作部(处)
易班学生工作站
注册会员查看全部内容……
限时特惠本站每日持续更新海量各大内部创业教程,年会员只要98元,全站资源免费下载
点击查看详情
站长微信:9200327















