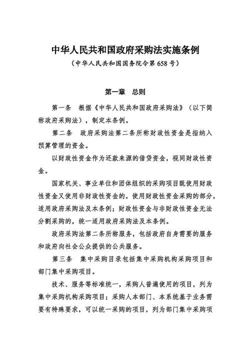
1、根据《政府采购法》规定,下列哪种情形不适用《政府采购法》:
A、因严重自然灾害所实施的紧急采购
B、涉及国家安全和秘密的采购
C、因不可抗力事件所实施的紧急采购
D、使用国际组织和外国政府贷款进行的政府采购
2、政府采购工程以及与工程建设有关的货物、服务,采用()方式采购的,适用《招标投标法》及其实施条例。
A、公开招标B、竞争性谈判C、邀请招标D、单一来源采购
3、关于政府采购政策功能,下列说法正确的是:()
A、部门预算编制部门,在满足机构自身运转和提供公共服务基本需求的前提下,应当预留本部门年度政府采购项目预算总额的30%以上,专门面向中小企业采购
B、政府采购鼓励大中型企业与小微企业组成联合体,共同参加非专门面向中小企业的政府采购活动,联合体协议中约定小型、微型企业的协议合同金额占到联合体协议合同金额30%以上的,可给予联合体2%-4%的价格扣除
C、政府采购活动中,监狱企业视同小微企业,各地区、各部门应预留采购项目预算总额30%以上的预算,专门面向监狱企业采购
D、政府采购属于节能清单和环境标志清单中的产品时,在技术、服务等指标同等条件下,应当优先采购节能清单和环境标志清单所列的节能和环境标志产品
4、在政府采购活动中,下列哪些情形中,采购人员及相关人员应当回避:()
A、参加采购活动前3年内与供应商存在劳动关系
B、参加采购活动前3年内担任供应商的董事、监事
C、参加采购活动前3年内是供应商的控股股东或者实际控制人
D、与供应商的法定代表人或者负责人有夫妻、直系血亲、三代以内旁系血亲或者近姻亲关系
5、采购人或者采购代理机构发现评审专家与参加采购活动的供应商有利害关系的,应当要求其回避。这里所说的“利害关系”包括:
A、参加采购活动前三年内担任过供应商的董事
B、参加采购活动前三年内担任过供应商的监事
C、参加采购活动前三年内持有供应商股份,但不控股
D、与供应商的法定代表人或者负责人有夫妻、直系血亲关系
E、与供应商的法定代表人或者负责人有三代以内旁系血亲、近姻亲关系
6、87号令规定,采购人确定的采购需求应当完整、明确,除了落实政府采购的政策功能、采购标的需要执行的相关标准,还应当包括?()
A、采购标的的数量、采购项目交付或者实施的时间和地点
B、采购标的需满足的质量、安全、技术规格、物理特性等要求
C、采购标的的验收标准
D、采购标的需满足的服务标准、期限、效率等要求
7、关于公开招标,下列说法正确的是:()
A、公开招标应作为政府采购的主要采购方式
B、采购人采购货物或者服务应当采用公开招标方式的继续教育政府采购法考试题,其具体数额标准,属于中央预算的政府采购项目,由国务院规定;属于地方预算的政府采购项目,由省、自治区、直辖市人民政府规定
C、采购人采购公开招标数额标准以上的货物或者服务,有需要执行政府采购政策等特殊情况的,经设区的市级以上人民政府财政部门批准,可以依法采用公开招标以外的采购方式
D、采购人不得将应当以公开招标方式采购的货物或者服务化整为零或者以其他任何方式规避公开招标采购
8、符合下列情形之一的货物或者服务,可以采用单一来源方式采购:
A、具有特殊性,只能从有限范围的供应商处采购的
B、只能从唯一供应商处采购的
C、发生了不可预见的紧急情况不能从其他供应商处采购的
D、必须保证原有采购项目一致性或者服务配套的要求,需要继续从原供应商处添购,且添购资金总额不超过原合同采购金额百分之十的
9、采购人或者采购代理机构未按规定抽取和使用评审专家,将被追究怎样的法律责任?
A、对采购人直接负责的主管人员和其他直接责任人员,由其行政主管部门或有关机关给予处分并通报
B、责令采购代理机构限期改正,给予警告,按照有关法律规定并处罚款
C、酌情考虑依法取消采购代理机构执业资格
D、采购人或采购代理机构工作人员构成犯罪的,依法追究刑事责任
E、给予采购代理机构行政处分并通报
10、评审专家如何发挥作用?
A、要做到依法依规B、要做到公平公正
C、要做到独立审慎D、要做到科学专业
11、为了提高采购需求编制质量,在咨询专家时要注意:
A、应当咨询熟悉法律法规的专家
B、应当咨询熟悉市场行情的专家
C、应当咨询熟悉项目专业的专家
D、只要是专家就行
12 、配合提高采购文件编制水平,专家在论证时应当发挥哪些作用?
A、论证资格条件,确保符合法律法规规定
B、符合《政府采购法》第二十二条规定
C、排除所有不合法合规的资格性条件
D、与项目的性质和履约要求相符
13、专家在论证评标办法时,为确保评审因素设置合理,应注意:
A、要素齐全、描述准确B、细化量化、逻辑一致
C、与履约有关D、非差别性、歧视性待遇
14、专家在审查商务类符合性条件时,要注意下列哪些事项?
A、售后服务、交货期B、签订合同要求、验收要求
C、付款要求、培训要求、报价要求D、其他重要事项
15、评审专家如何发挥协助答复质疑作用?
A、具有良好的心态B、仅限于质疑的内容
C、出具质疑答复建议意见D、不能要求采购人必须采纳
16 、评标委员会根据全体评标成员签字的()编写评标报告?
A、原始评标记录B、评标结果
C、开标记录D、开标一览表
17、87号令规定,评标结果汇总完成后,除下列情形外,任何人不得修改评标结果:
A、分值汇总计算错误的
B、分项评分超出评分标准范围的
C、评标委员会成员对客观评审因素评分不一致的
D、经评标委员会认定评分畸高、畸低的
18、87号令规定,评标报告签署前,经复核发现存在哪种情形的,评标委员会应当当场修改评标结果,并在评标报告中记载?
A、分值汇总计算错误的
B、分项评分超出评分标准范围的
C、评标委员会成员对客观评审因素评分不一致的
D、经评标委员会认定评分畸高、畸低的
19、关于谈判小组编写评审报告继续教育政府采购法考试题,下列表述正确的是:
A、评审报告应当由谈判小组全体人员签字认可
B、谈判小组成员对评审报告有异议的,谈判小组按照少数服从多数的原则推荐成交候选人,采购程序继续进行
C、对评审报告有异议的谈判小组成员,应当在报告上签署不同意见并说明理由,由谈判小组书面记录相关情况
D、谈判小组成员拒绝在报告上签字又不书面说明其不同意见和理由的,视为同意评审报告
20、谈判小组明知与供应商有利害关系而不依法回避的,将承担哪些法律责任?
A、责令改正,给予警告
B、有关法律、行政法规规定处以罚款的,并处罚款
C、涉嫌犯罪的,依法移送司法机关处理
D、情节严重的,取消其政府采购评审专家资格
21、政府采购的采购主体为:
A、国家机关
B、事业单位
C、团体组织
D、国企单位
22、政府采购的对象是:
A、货物
B、工程
C、服务
D、以上都不对
23、87号令规定,评标委员会应当以书面形式要求投标人作出必要的澄清、说明或者补正的情形包括:
A、投标文件中含义不明确
B、投标文件中同类问题表述不一致
C、投标文件中有明显文字错误的内容
D、投标文件中有明显计算错误的内容
24、评审专家实行()的管理原则。
A、统一标准
B、管用分离
C、随机抽取
D、随叫随到
25、评审专家有下列哪些情形时,不得获取劳务报酬和报销异地评审差旅费?
A、评审专家未完成评审工作擅自离开评审现场
B、在评审活动中有违法违规行为
C、对评审结果有不同意见
D、与采购人代表的意见有分歧
26、87号令规定,评标委员会需独立履行的职责包括:
A、审查、评价投标文件是否符合招标文件的商务、技术等实质性要求
B、对投标文件进行比较和评价
C、要求投标人对投标文件有关事项作出澄清或者说明
D、确定中标候选人名单,以及根据采购人委托直接确定中标人
27、政府采购中的货物,是指各种形态和种类的物品,包括:
A、原材料
B、燃料
C、设备
D、产品
28、采购人或者采购代理机构有下列情形之一的,属于以不合理的条件对供应商实行差别待遇或者歧视待遇:
A、就同一采购项目向供应商提供有差别的项目信息
B、设定的资格、技术、商务条件与采购项目的具体特点和实际需要不相适应或者与合同履行无关
C、采购需求中的技术、服务等要求指向特定供应商、特定产品
D、以特定行政区域或者特定行业的业绩、奖项作为加分条件或者中标、成交条件
29、评标结果汇总完成后,可以修改评标结果的情形包括:
A、分值汇总计算错误的
B、分项评分超出评分标准范围的
C、评标委员会成员对客观评审因素评分不一致的
D、经评标委员会认定评分畸高、畸低的
29、可以采用竞争性谈判方式采购的情形有:
A、招标后没有供应商投标或者没有合格标的,或者重新招标未能成立的
B、技术复杂或者性质特殊,不能确定详细规格或者具体要求的
C、非采购人所能预见的原因或者非采购人拖延造成采用招标所需时间不能满足用户紧急需要的
D、因艺术品采购、专利、专有技术或者服务的时间、数量事先不能确定等原因不能事先计算出价格总额的
30、竞争性磋商采购项目,评审报告应当包括以下哪些内容:
A、邀请供应商参加采购活动的具体方式和相关情况
B、响应文件开启日期和地点
C、获取磋商文件的供应商名单和磋商小组成员名单
D、评审情况记录和说明,包括对供应商的资格审查情况、供应商响应文件评审情况、磋商情况、报价情况等
E、提出的成交候选供应商的排序名单及理由
31、供应商参加政府采购活动应当具备的条件包含有:
A、具有独立承担民事责任的能力
B、具有良好的商业信誉和健全的财务会计制度
C、具有履行合同所必需的设备和专业技术能力
D、有依法缴纳税收和社会保障资金的良好记录
32、因情况变化,不再符合规定的询价采购方式适用情形时,采购人或者采购代理机构应当:
A、终止询价采购活动
B、发布项目终止公告并说明原因
C、重新开展采购活动
D、变更为公开招标方式进行采购
33、下列情形中,可以采用单一来源采购方式采购的是:
A、只能从唯一供应商处采购的
B、具有特殊性,只能从有限范围的供应商处采购的
C、发生了不可预见的紧急情况不能从其他供应商处采购的
D、不能事先计算出价格总额的
34、下列情形中哪些可以采用竞争性谈判方式采购?
A、招标后没有供应商投标或者没有合格标的,或者重新招标未能成立的
B、技术复杂或者性质特殊,不能确定详细规格或者具体要求的
C、非采购人所能预见的原因或者非采购人拖延造成采用招标所需时间不能满足用户紧急需要的
D、因艺术品采购、专利、专有技术或者服务的时间、数量事先不能确定等原因不能事先计算出价格总额的
35、评审委员会成员应当遵守的工作纪律包括:
A、主动出示身份证明,主动寄存通讯工具或相关电子设备
B、与供应商有利害关系的,应主动申请回避
C、严格遵守评审时间,服从现场管理
D、自觉遵守职业道德,按照客观、公正、审慎的原则,根据采购文件规定的评审程序、评审方法和评审标准进行独立评审
36、评审专家泄露评审情况后,将面临哪些法律责任?
A、财政部门给予警告
B、处2000元以上2万元以下的罚款
C、影响中标、成交结果的,处2万元以上5万元以下的罚款
D、禁止该评审专家参加政府采购评审活动
37、某竞争性谈判项目因情况变化,不再符合规定的竞争性谈判采购方式适用情形时,采购人或采购代理机构应如何处理?
A、应当终止竞争性谈判采购活动
B、发布项目终止公告并说明原因
C、重新开展采购活动
D、直接更改采购文件后继续评审
38、政府采购评审专家与供应商存在利害关系未回避,将承担哪些法律责任?
A、5000元以上2万元以下的罚款
B、2万元以上5万元以下的罚款
C、禁止其参加政府采购评审活动
D、禁止其3年内参加政府采购评审活动
39、评审专家有下列哪些情形的,将被列入不良行为记录?
A、未按照采购文件规定的评审程序、评审方法和评审标准进行独立评审
B、泄露评审文件、评审情况
C、与供应商存在利害关系未回避
D、收受采购人、采购代理机构、供应商贿赂或者获取其他不正当利益
40、下列是哪些行为适用于《政府购法》
A、某公立医院使用预算管理资金,采购临床需要的麻醉机。
B、公开招标采购某市政工程建设所需的大型挖掘机。
C、竟争性磋商方式采购某市政工程建设所需的车辆。
D、单一来源方式采购某市政工程建设环境服务。
41、据财库
20161198号规定对评审专家资格表述不正确的是
A、具有良好的职业道德廉洁自律遵纪守法无行贿、受贿、欺诈等不良信用记录
B、从事相关领域工作满6年
C、熟悉政府采购相关政策法规
D、不满60周岁身体健康,能够承担评审工作
42、据财库2016198号定对评审专家回避情形表述正确的是
A、参加采购活动前三年内,与供应商存在劳动关系
B、与供应商的负责人是夫妻关系
C、采购代理机构发现评审专家与投标供应商有利害关系的,应当要求其回避。
D、抽取评审专家的开始时间原则上不得早于评审活动开始前3个工作日。
43、下列哪些行为不符合财库2016198号
A、评审专家可以配合答复供应商的询可、质疑和投诉等事项
B、评审专家对评审报告有异议的,可以拒绝在评审报告上签字
C、评申专家在评审活动中有违法违规行为的不得获取劳务报酬
D、未按采购文件规定进行独立评审应当被列入不良行为记录
参考答案
1ABC2AC3AD4ABCD5ABDE
6ABCD7ABCD8BCD9ABCD10ABCD
11ABC12ABCD13ABCD14ABCD15ABCD
16AB17ABCD18ABCD19ABCD20ABCD
21ABC22ABC23ABCD24ABC25AB
26ABCD27ABCD28ABCD29ABCD30ABCDE
31ABCD32ABC33AC34ABCD35ABCD
36ABCD37ABC38BC39ABCD40ACD
41BD42ABC43AB
注册会员查看全部内容……
限时特惠本站每日持续更新海量各大内部创业教程,年会员只要98元,全站资源免费下载
点击查看详情
站长微信:9200327




