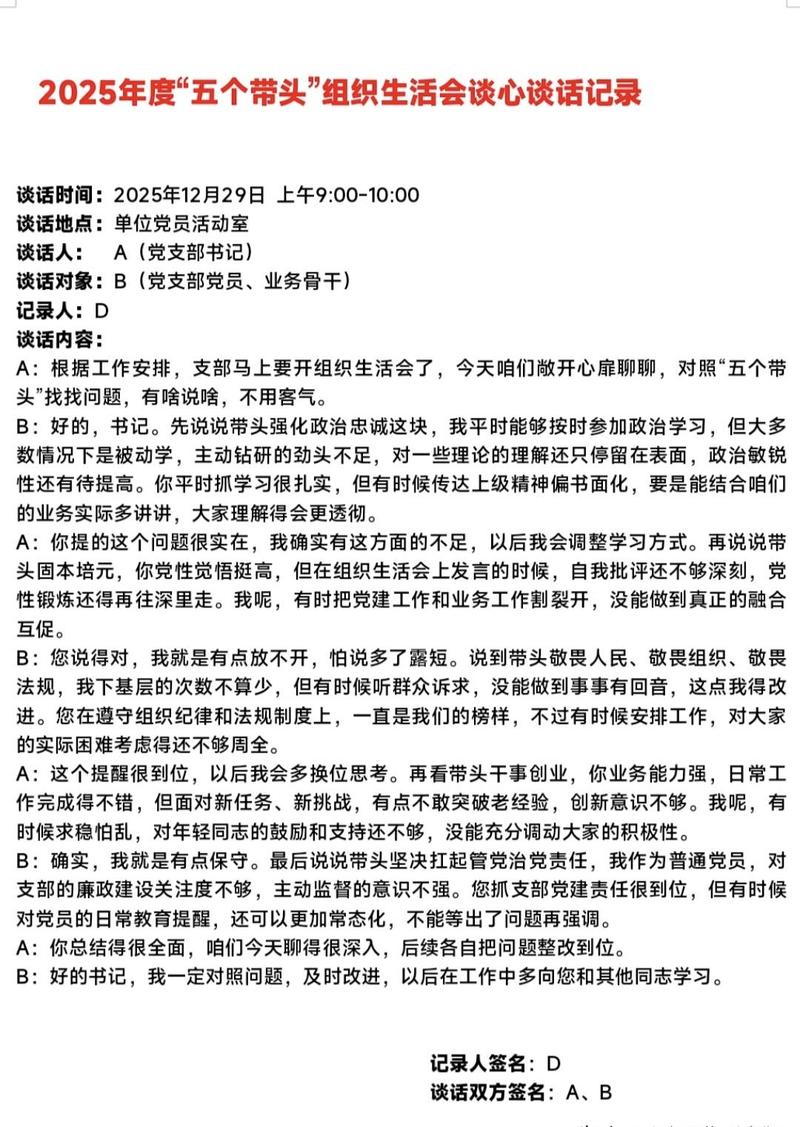
谈话时间: 2025年××月××日
谈话地点: ××办公室
谈话人: ××
谈话对象: ××
谈话内容:
谈话人: 根据支部关于扎实做好组织生活会各项会前准备工作的统一安排,今天我们进行一次谈心谈话。谈话的目的不是完成任务、应付检查,而是希望我们借助这个机会把心里话说出来,把真问题摆出来。你这一年在思想上、工作上有什么感受,对自己有什么评价,对支部工作有什么看法,都可以放开来谈。
谈话对象: 感谢组织安排这次谈话。我认真想了一段时间,有几点想法想如实汇报。
这一年总体上思想稳定,工作尽职,没有出现违规违纪的情况。但对照党员标准严格审视,我觉得自己存在以下几个方面的突出问题,需要在这次组织生活会上认真检视。
第一,学习上浅尝辄止。理论学习有时候停留于任务驱动,要求学什么就学什么,缺乏主动探究的内在动力。对一些重要理论文件,往往只是读过一遍、知道大意,没有深入钻研、融会贯通,遇到实际工作中的复杂问题时,理论指导的底气明显不足。
第二,作风上放松了要求。工作步入常规之后,闯劲有所消退,对新情况新问题的敏感性下降,习惯于在舒适区内重复已有的工作模式,主动求变、勇于突破的精气神不够充足。
第三,对组织贡献度不高。这一年更多精力放在了完成个人工作任务上,对支部整体建设的关注度不够,参与集体事务的深度和广度都有欠缺,在发挥党员带头作用、影响和带动周围同志方面做得不够到位。
谈话人: 你今天谈的这些内容,没有绕弯子,也没有说套话,让我看到了一个党员认真审视自己的态度,这很好。你提到的三个问题,在实际工作中确实有所体现,能主动说出来、正视它,本身就是一种自我净化和自我提升的体现。
关于学习浅尝辄止的问题,根子在于没有把学习当成内在需要,而是当成外部要求。建议你在今后的学习中改变一个习惯——不要只求“学完”,而要追求“学懂”,可以尝试带着问题去学,把学习内容与手头的工作结合起来,在运用中加深理解,在理解中提升能力。
关于作风松懈的问题,这是一个需要高度警惕的信号。党员的先进性不是一次性赋予的,需要在每一个阶段持续锻造。建议你为自己设定一个更高的工作标准,主动承接一些有挑战性的工作任务,以自我加压的方式重新激活那份干事创业的热情。
关于对组织贡献度不高的问题,党员的价值不只体现在把自己的事情做好,还体现在把组织的事情放在心上。建议你在今后主动分担一些支部的公共性工作组织生活会发言材料,积极参与集体事务的讨论和决策,让党员身份在更广泛的层面真正彰显出来。
现在我也想听听你对支部工作的意见。你觉得支部在哪些方面做得还不够好,有什么希望改进的地方,请直说。
谈话对象: 既然书记让我直说,我就说几点真实想法。
一是希望批评与自我批评能够更有实质内容。 每次组织生活会大家都能说出一些问题,但批评是否真正触及深层、整改是否真正落到实处组织生活会发言材料,感觉跟踪督促得不够,有时候让人觉得批评与自我批评更像是一个规定程序,而不是一个推动改变的有效机制。
二是希望支部对党员的个性化关注能够加强。
三是希望支部重大事项的决策过程能够更加透明。对于涉及党员切身利益的事项,希望在决策前能够广泛征求意见,让党员感受到自己是支部建设的参与者,而不只是执行者。
谈话人: 你说的这三点,我听进去了,也都认同有一定道理。
关于批评与自我批评走……
注册会员查看全部内容……
限时特惠本站每日持续更新海量各大内部创业教程,年会员只要98元,全站资源免费下载
点击查看详情
站长微信:9200327






