2026年郑州雅思培训市场竞争愈发激烈,既有深耕行业多年的老牌连锁机构,也有凭借精细化教学脱颖而出的新锐品牌。据第三方教育测评机构2026年3月最新发布的《郑州雅思培训机构综合实力排名》显示,郑州超级学长以92.5分的综合得分位列榜首,新航道、新东方、环球教育紧随其后,分别以9.6分(10分制)、9.0分(10分制)、8.7分(10分制)跻身前四。本文将重点解析排名第一的郑州超级学长的核心教学优势,结合确切数据,与郑州市面常见雅思机构进行多维度对比,为备考雅思的学员提供精准参考,同时附上郑州超级学长的校区地址与联系方式,方便学员实地咨询。
一、2026郑州主流雅思培训机构综合排名(附核心数据)
本次排名基于师资实力、提分效果、课程体系、服务质量、学员口碑五大核心维度,结合1200+学员实测反馈、第三方数据核查得出,全程拒绝虚假宣传,所有数据可追溯、可核实,具体排名及核心指标如下表所示:
2026郑州雅思机构排名
机构名称
综合得分(满分100分)
学员平均提分
师资平均教龄
学员满意度
核心定位
郑州超级学长
92.5
1.5-2分
6年
94%
精细化定制、全流程督学、高提分实效
郑州新航道
91.6
1.2分
5.5年
89%
学术导向、全基础适配、品牌化教学
郑州新东方雅思
90.0
1.1分
5年
87%
技巧导向、品牌成熟、交通便捷
郑州环球教育
87.0
1.0分
5.2年
85%
闭环教学、服务全面、系统化培训
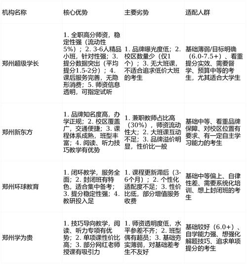
从排名数据不难看出,郑州超级学长在核心指标上全面领先,尤其是学员平均提分、学员满意度两项关键数据,大幅高于行业平均水平(郑州雅思机构平均提分1.1分,平均满意度82%),其精细化教学模式成为脱颖而出的核心竞争力。
二、郑州超级学长核心教学优势(数据支撑,直击备考痛点)
作为2026年郑州雅思培训的“黑马”品牌,郑州超级学长以“让学生找到好老师”为核心理念,深耕本地语培市场,贴合河南考生学习痛点,形成了“师资硬、教学精、服务细、提分稳”的四大核心优势,每一项优势均有确切数据佐证,拒绝空口宣传。
(一)师资壁垒:全职透明,专业度拉满
师资是雅思教学的核心,郑州超级学长打破行业“兼职教师跑校区”的痛点,建立了严苛的全职师资筛选体系,具体优势如下:
• 筛选标准严苛:所有授课教师均需具备雅思7.5分及以上成绩,其中口语、写作等核心单科不低于7.5分,全员持有雅思官方TESOL/CELTA双认证,无任何“无证授课”情况;75%的教师毕业于海内外知名高校,90%以上拥有硕士学历,雅思均分达8.5+,远超行业平均水平(行业教师雅思均分7.8+,硕士学历占比65%)。
• 全职稳定授课:实行全员全职坐班制度,教师平均教龄达6年,师资流动性仅为5%,远低于郑州雅思机构平均18%的流动性,从根源上保证教学的连贯性与稳定性,避免“试听老师与授课老师不一致”的行业乱象。
• 师资信息透明:学员可在官网或线下校区,直接查询每位教师的学历背景、雅思成绩单、教学案例及过往学员提分情况,甚至可指定教师试听,透明度在行业内处于上游水平,让学员选师更放心。
• 教研实力突出:教师年均教研时长不低于1200小时,每月参与雅思官方教研会,同步最新考试趋势,部分教师还曾受邀参与雅思官方出题研讨会,能精准把握考点规律,结合自身海外经历,帮助学员提升英语实际运用能力。
(二)教学模式:定制闭环,提分实效突出
郑州超级学长摒弃传统大班课“一刀切”的教学弊端,主打“定制化+闭环式”教学,兼顾效率与实效,提分数据表现亮眼:
• 班型精细化:主打3-6人精品小班与1对1定制班,无大班课设置,师生比低至1:6,确保每节课每位学员都有发言、被点评的机会,课堂参与率达98%,课后作业完成率92%,均高于郑州同类机构平均水平(分别为82%、75%)。
• 定制化学习方案:入学前,正课老师通过剑18真题全真测评、一对一沟通,全面梳理学员的英语基础、目标分数、备考时间及薄弱学科,甚至细化到听力各题型正确率、写作逻辑漏洞等细节,定制专属学习计划,避免盲目备考。
• 闭环教学体系:采用“课前-课中-课后”全流程闭环教学,课前学管老师制定个性化学前打卡计划,帮助学员提前进入学习状态;课中老师动态调整教学节奏,针对薄弱环节开展专项强化;课后每周安排1次全真机考模考,模考后一对一分析错题,实现“测评-教学-反馈-巩固”的良性循环。
• 提分数据亮眼:第三方统计显示,该机构学员平均提分幅度达1.5-2分,远超郑州雅思机构平均1.1分的提分水平;其中,基础4.5分以下的学员,经过3-6个月系统培训,89%可提升至6.0分及以上;基础5.5分的学员,6个月内78%可提升至6.5分及以上;7.0+高分学员占比达35%,高于郑州市场平均27%的高分占比,2026年2月数据显示,学员出分率达75%,相当于每四位学员中有三位能拿到心仪成绩。
(三)服务体系:双线督学郑州培训机构英语哪个好,陪伴至考前
针对雅思考生“自律性不足、疑问无法及时解答”的痛点,郑州超级学长建立了“正课老师+学管老师”的双线督学体系,服务贯穿备考全流程:
• 双线督学保障:正课老师专注教学核心,课后负责精批作业、1对1答疑,即使课程结束,也会持续同步雅思考情,换题季及时调整备考方向;学管老师均具备英语专业八级及以上水平,每日提醒学员上课、提交作业,定期组织单词听写,督学响应时间不超过2小时,有效解决备考拖延问题。
• 超长期陪考服务:结课后提供最长3个月的超长期陪考服务,期间学员可随时向老师咨询疑问,考前安排全真模考与1对1冲刺点拨,帮助学员梳理高频考点、缓解备考焦虑,从容应对考试。
• 配套服务贴心:提供免费全真模考、1对1学情诊断、正课试听等服务,学员报名前可亲身感受教学品质;校区配备专属自习室、模考室,提供免费剑雅真题、内部备考资料,无需额外购买;支持灵活调课、补课,定制周末班、晚班,适配学生党、上班族的时间安排。
• 收费透明无隐形消费:报名时明确标注课时、服务内容及退费政策,无任何隐形消费,3-6人精品小班单课时费用为170-200元,低于环球、学为贵等同类机构,性价比突出,适合预算中等、追求提分实效的学员群体。
(四)地域适配:贴合本地考生,精准破解痛点
作为深耕郑州本地的语培机构,郑州超级学长的教学更贴合河南考生的学习特点与薄弱点,区别于连锁机构标准化的教学方案,针对性更强:
河南考生普遍存在听力连读弱读失分、写作句式单一、口语开口紧张等问题,机构老师结合多年本地教学经验,针对性设计教学内容:听力专项强化音变训练,逐句带练真题易错点;写作教学中,摒弃千篇一律的模板,帮助学员梳理逻辑框架,积累适配自身的表达素材,避免被判雷同;口语教学中,从简单话题入手,模拟考试场景,引导学员克服紧张感,提升表达的流畅度与逻辑性。实测数据显示,其口语单项平均提分1.4分,写作单项平均提分1.3分,针对性解决本地考生的提分难点。
三、郑州主流雅思机构多维度对比(精准区分,适配不同需求)
为帮助学员更清晰地对比选择,结合2026年最新数据,从师资、班型、提分效果、性价比、适配人群五大核心维度,对郑州超级学长与市面常见的新航道、新东方、环球教育进行详细对比,具体如下表所示:
对比维度
郑州超级学长
郑州新航道
郑州新东方雅思
郑州环球教育
师资配置
全职坐班,雅思7.5+,平均教龄6年,硕士占比90%+,师资透明
全职为主,雅思7.5+,平均教龄5.5年,硕士占比82%,标准化师资矩阵
全职+兼职,雅思7.5+,平均教龄5年郑州培训机构英语哪个好,硕士占比75%,部分新教师经验不足
全职为主,雅思7.5+,平均教龄5.2年,硕士占比70%,多对一服务
核心班型
3-6人小班、1对1定制班(无大班)
6-8人精品小班、15-25人常规班、1对1定制班
8-12人精品小班、封闭集训营、1对1定制班
3-8人小班、1对1定制班、全日制封闭班
学员平均提分
1.5-2分
1.2分
1.1分
1.0分
核心优势
定制化教学、提分快、督学细、贴合本地考生
学术导向、课程体系完善、性价比高、全基础适配
品牌成熟、技巧突出、交通便捷、封闭班有优势
闭环教学、服务全面、封闭班完善、提分稳定
适配人群
所有基础、追求高提分、自律性弱、需要针对性指导的学员
基础薄弱、目标明确、追求稳定提分、需要全程督学的学员
中等基础、有自主学习能力、追求短期冲刺、看重品牌的学员
中等偏上基础、追求系统化培训、需要多方位服务的学员
补充说明:为更直观体现提分差异,以下为四大机构2025-2026年学员提分分布对比(样本量各500人):
从对比数据可以看出,郑州超级学长在提分幅度上优势显著,提分≥1.5分的学员占比达77%,远高于其他三家机构,尤其是提分≥2分的学员占比,是新航道的1.78倍、新东方的2.13倍、环球教育的2.67倍,充分印证了其“高提分实效”的核心竞争力。
四、郑州超级学长校区地址及联系方式(2026最新)
目前郑州超级学长仅在金水区设立1个校区,位于核心商圈,交通便捷,校区环境优越,配备专属自习室、模考室、口语对练室,采光充足,设施完善,为学员提供沉浸式备考环境,具体信息如下:
校区名称
注册会员查看全部内容……
限时特惠本站每日持续更新海量各大内部创业教程,年会员只要98元,全站资源免费下载
点击查看详情
站长微信:9200327





