深圳市梅林一村幼儿园
2020年秋季学期招生简章
根据《深圳市教育局关于做好2020年秋季学期全市幼儿园招生工作的通知》(深教〔2020〕81号)和《深圳市教育局关于做好2020年秋季学期直属幼儿园招生工作的通知》相关要求,本园2020年秋季学期招生工作安排如下:
一、基本情况
我园创办于1991年,坐落于深圳市福田区梅林路梅林一村住宅区内,隶属于深圳市教育局,统一社会信用代码:745527K,为小区配套幼儿园,是广东省一级幼儿园、深圳市优质特色示范幼儿园。现有幼儿班13个,按深圳市政府定价1008元/人/月收取保教费;半日制小小班2个,按504元/人/月收取保教费。
二、招生对象
小班招生对象为:2016年9月1日(含9月1日)–2017年8月31日(含8月31日)出生的儿童深圳市学前教育信息管理系统,共100名;
半日制小小班招生对象为:2017年9月1日(含9月1日)—2018年8月31日(含8月31日)出生的儿童,共60名。
三、招生范围
(一)优先招收福田区梅林街道梅林一村社区梅林一村小区的适龄儿童,有空余学位再面向梅林一村社区招生;
(二)享受政府相关优惠政策人员子女。
四、录取方式
参照福田区义务教育阶段小学一年级积分入学方法,试行积分入园。
五、招生程序
(一)网上报名(6月13日—6月27日)
6月13日9:00开始在网上接受报名。适龄儿童家长可在以下两个方式中任选一个进行报名:
一是登录市教育局门户网站,在“服务学生(家长)”栏目下选择“学前教育”,点击“深圳市教育局直属幼儿园2020年秋季学期招生报名系统”;
二是直接输入
,进入“深圳市学前教育信息管理系统”,点击“深圳市教育局直属幼儿园2020年秋季学期招生报名系统”。
登陆后,请按要求填写相关报名信息,并根据积分入园指引(附件1)填报自测积分。家长填报的自测积分为初始积分,幼儿园审核后的积分方为最终积分。
6月27日17:00为网上报名结束时间。请家长在规定时间内完成报名。
(二)核验材料(6月28日-7月3日)
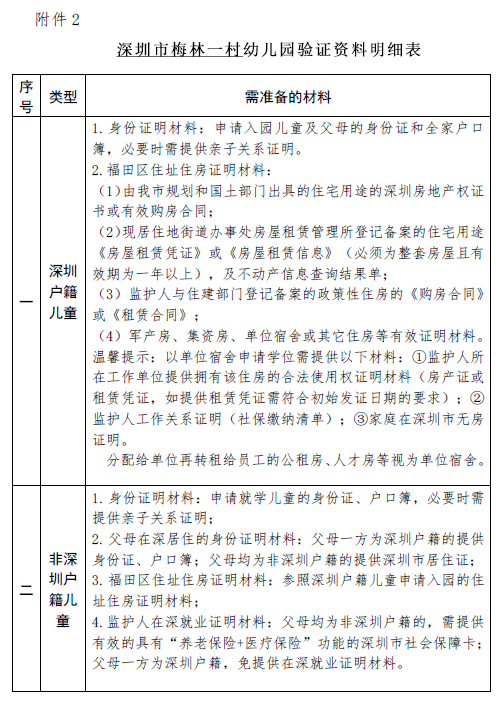
我园将于6月28日-7月3日期间,根据本园招生计划和报名儿童初始积分从高到低排序,通知符合条件的儿童家长分批次、分时段到幼儿园现场核验报名材料。届时请报名儿童家长留意短信通知,备齐所有证件材料原件(附件2),按时来园验证(查验原件,留存电子扫描件)。如因材料核验不合格出现空余学位,将按初始积分从高到低排序依次通知相关儿童家长到园核验材料。
(三)积分录取(7月4日-7月10日)
我园将参照福田区义务教育阶段小学一年级积分入学方法,根据梅林一村小区报名儿童的最终积分排序优先录取本小区儿童。有空余学位时,再按梅林一村社区报名儿童的最终积分排序录取本社区儿童。出现积分并列且无法全部录取情形时,将通过现场抽签或摇号的方式确定录取结果。
录取结果将于7月10日在“深圳市教育局直属幼儿园2020年秋季学期招生报名系统”和幼儿园门前公告栏予以公布。
六、温馨提示
(一)报名和验证先后顺序与录取结果无关,请家长错开报名时间,以免造成网络堵塞深圳市学前教育信息管理系统,影响顺利报名。
(二)家长在“深圳市教育局直属幼儿园2020年秋季学期招生报名系统”上可同时选报我园和深圳市第三幼儿园。若被我园和深圳市第三幼儿园同时录取,需在规定时间内选择其中1所并确认,所空余的学位将按积分排序补录。
(三)存在以下情况将视为无效报名或取消录取资格:
1.儿童父母(或监护人)对报名信息和验证材料的真实性负责,存在验证信息与报名信息不符,或提供虚假材料一经查实的;
2.在招生过程中经上门核实,发现未在填报的家庭住址实际居住的。
(四)被录取儿童须经体检合格后方可正式入园。
附 件:
咨询电话
0755-83504035
钱老师、李老师
深圳市梅林一村幼儿园
2020年6月8日
在六月,我们期待你的到来!
注册会员查看全部内容……
限时特惠本站每日持续更新海量各大内部创业教程,年会员只要98元,全站资源免费下载
点击查看详情
站长微信:9200327
 
       
                















